|
云上资料软件
登录
/
注册
免费注册
登录
首页
软件下载
购买
首页
资料软件
(下载)
云上资料软件
(下载)
在线表格
求职招聘
服务平台
那云知道
当前位置:
表格库
>
浙江
>
房建
>
温州地区2020年专用表
>
浙江省通用施工配套用表
>
省内各区市创杯表格
>
富阳市富春杯表格
>
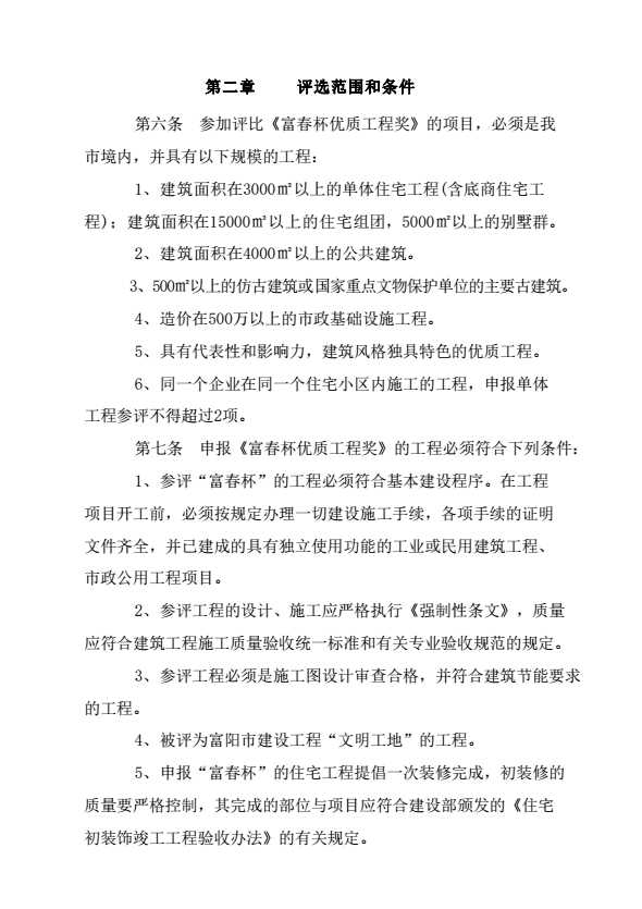
富阳市建设工程“富春杯”优质工程奖评比办法
上级...
富阳市建设工程“富春杯”优质工程奖评比办法
表格
下载表格
点击领取首张表格excel
点击查看大图
点击查看大图
点击查看大图
点击查看大图
点击查看大图
下载表格
点击领取首张表格excel
×
下载表格
表格名称:富阳市建设工程“富春杯”优质工程奖评比办法
所需N币:
N币
(我有
)N币)
您的N币不足,请先充值。
充值N币
充值N币
下载
取消
×
分享页面
QQ分享
空间分享
微信分享
微博分享