|
云上资料软件
登录
/
注册
免费注册
登录
首页
软件下载
购买
首页
资料软件
(下载)
云上资料软件
(下载)
在线表格
求职招聘
服务平台
那云知道
当前位置:
表格库
>
山西
>
人防
>
附建式人防工程施工资料归档组卷指南(太原市人防工程质量监督管理站)
>
第一卷 开工与竣工验收资料
>
第一分册 开工报审文件
>
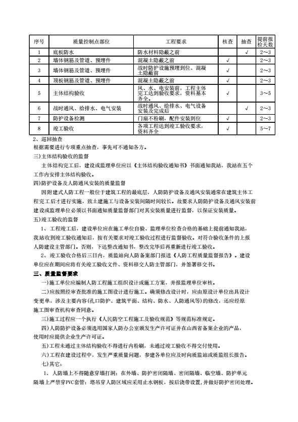
7.人防工程质量监督方案
上级...
7.人防工程质量监督方案
表格
下载表格
点击领取首张表格excel
点击查看大图
点击查看大图
点击查看大图
点击查看大图
点击查看大图
下载表格
点击领取首张表格excel
×
下载表格
表格名称:7.人防工程质量监督方案
所需N币:
N币
(我有
)N币)
您的N币不足,请先充值。
充值N币
充值N币
下载
取消
×
分享页面
QQ分享
空间分享
微信分享
微博分享