|
云上资料软件
登录
/
注册
免费注册
登录
首页
软件下载
购买
首页
资料软件
(下载)
云上资料软件
(下载)
在线表格
求职招聘
服务平台
那云知道
当前位置:
表格库
>
贵州
>
安全
>
安全施工资料
>
第五卷安全技术交底及动火审批
>
安5—2施工作业分部、分项安全技术交底
>
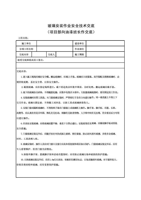
玻璃安装作业安全技术交底(项目部向油漆班长作交底)
上级...
玻璃安装作业安全技术交底(项目部向油漆班长作交底)
表格
下载表格
点击领取首张表格excel
点击查看大图
下载表格
点击领取首张表格excel
×
下载表格
表格名称:玻璃安装作业安全技术交底(项目部向油漆班长作交底)
所需N币:
N币
(我有
)N币)
您的N币不足,请先充值。
充值N币
充值N币
下载
取消
×
分享页面
QQ分享
空间分享
微信分享
微博分享