|
云上资料软件
登录
/
注册
免费注册
登录
首页
软件下载
购买
首页
资料软件
(下载)
云上资料软件
(下载)
在线表格
求职招聘
服务平台
那云知道
当前位置:
表格库
>
广东
>
安全
>
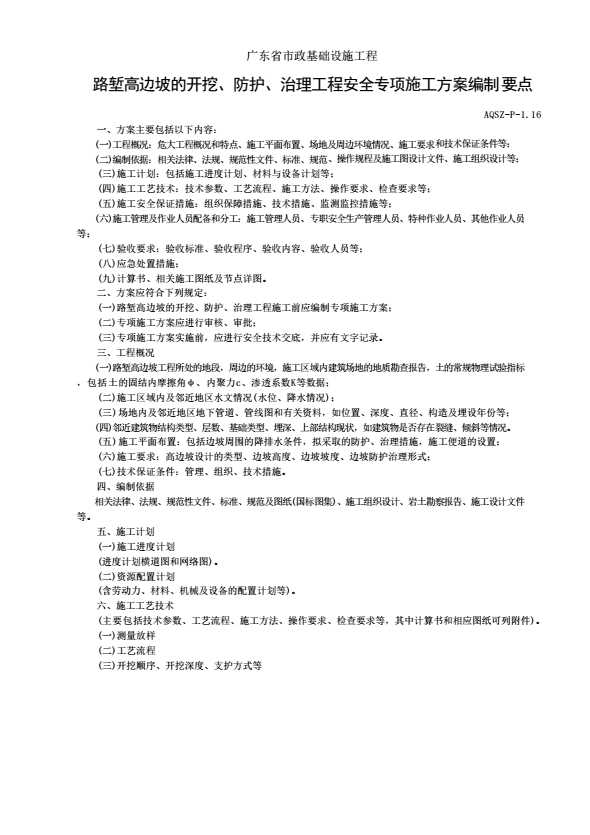
(2022版)广东省市政基础设施工程施工安全管理资料统一用表
>
第五篇 安全资料备库
>
第一章 安全专项施工方案编制要点
>
AQSZ-P-1.16 路堑高边坡的开挖、防护、治理工程安全专项施工方案编制要点
上级...
AQSZ-P-1.16 路堑高边坡的开挖、防护、治理工程安全专项施工方案编制要点
表格
下载表格
点击领取首张表格excel
点击查看大图
下载表格
点击领取首张表格excel
×
下载表格
表格名称:AQSZ-P-1.16 路堑高边坡的开挖、防护、治理工程安全专项施工方案编制要点
所需N币:
N币
(我有
)N币)
您的N币不足,请先充值。
充值N币
充值N币
下载
取消
×
分享页面
QQ分享
空间分享
微信分享
微博分享